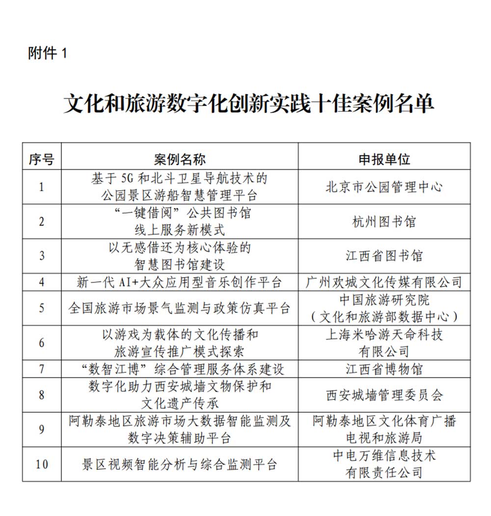
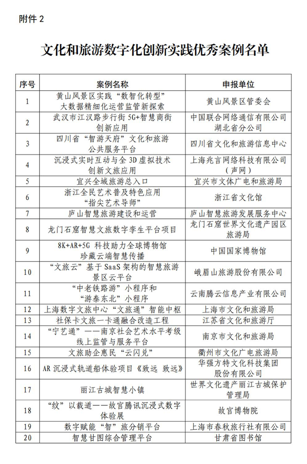
近日,文化和旅游部办公厅印发通知,发布2022年文化和旅游数字化创新实践案例。“基于5G和北斗卫星导航技术的公园景区游船智慧管理平台”等10个案例入选2022年文化和旅游数字化创新实践十佳案例,“黄山风景区实践‘数智化转型’大数据精细化运营监管新探索”等20个案例入选2022年文化和旅游数字化创新实践优秀案例。

据介绍,2022年文化和旅游数字化创新实践案例征集工作于今年2月启动,138个基于5G、人工智能、大数据、云计算等技术在文化和旅游领域创新应用的案例参与评选。同时,为落实中共中央办公厅、国务院办公厅《关于推进实施国家文化数字化战略的意见》精神,体现行业发展趋势,优化入选案例等级设置,今年的案例评选工作进行了改革。

一是将案例名称由“文化和旅游信息化发展典型案例”调整为“文化和旅游数字化创新实践案例”,以突显数字化创新实践对文化和旅游行业带来的引领、赋能作用;二是为切实发挥案例在文化和旅游行业的示范、带动效应,体现评选结果区分度,基于优中选优的原则,将入选案例划分为“十佳案例”和“优秀案例”两个等次。

据了解,此次征集案例具有可复制性、示范推广性、代表性,在行业内有一定影响力,已产生可衡量的经济和社会效益等特点。案例详情将通过文旅中国、中国旅游新闻媒体矩阵等陆续发布展示。
| 素材来源:文旅中国,网络
| 免责声明:我们致力于保护作者版权,部分文字/图片来自互联网,无法核实真实出处,如涉及版权问题,请及时与我们联系,我们将第一时间做出处理。从该网站转载本文至其他平台所引发一切纠纷与本平台无关!
| 素材来源:网络
| 免责声明:我们尊重版权,如有侵权请联系删除。从本网站转载至其他平台所引发一切纠纷与本网站无关!