12月17日,四川省文化和旅游厅正式发布《四川省研学旅游基地品质提升试点工作实施细则》,标志着全省范围内研学旅游基地品质提升试点工作全面启动,旨在打造高品质研学旅游基地,推动四川研学旅游高质量发展,为广大青少年提供更优质的研学体验!

1、试点目标
•培育优质基地:通过试点,在全省范围内培育一批特色突出、管理有力、口碑过硬的高品质研学旅游基地,提升优质研学旅游资源供给水平。
•探索工作经验:探索形成一套有创新、有特色、可复制、可推广的研学旅游基地品质提升工作经验,为四川乃至全国研学旅游发展提供借鉴。
•打造品牌高地:研学旅游基地发展内生动力显著提高,高品质研学旅游资源供给更加丰富,有力支撑青少年综合素养提升,打造四川研学旅游品牌高地。
2、基本原则
•自愿自主,公开透明:所有符合条件的基地均可自愿报名,自测结果将公开接受社会监督,确保公平公正。
•统筹兼顾,突出特色:结合国家和省域重大战略,紧扣四川独特的文化、自然和历史资源,打造具有地方特色的研学产品。
•科学客观,促进成长:实事求是地评估现状,设定合理的目标,帮助每个基地找到自己的成长路径,实现可持续发展。

3、报名条件
•合法合规:运营主体为合法存续的法人单位,无失信记录,办公场所合法合规。
•安全可靠:三年内无重大安全事故、负面舆情或质量投诉,特种设备使用合规,工作人员背景清白。
•经验丰富:已常态化开展研学旅游业务2年以上,并且未来2年内将继续深耕这一领域。
•资源优质:拥有丰富的研学旅游资源和课程,能够为青少年提供有意义的学习体验。
4、报名流程
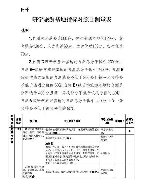
•自测评估:下载并使用《研学旅游基地品质提升试点工作指标对照自测量表》进行自测,评估自身是否符合试点条件。
•自报名:自测得分200分以上的基地,可向所在市(州)文化和旅游行政部门报名。注意,自测得分在480分以上的基地,不建议参加本次试点。
•市(州)初审:各市(州)文化和旅游行政部门进行初步审核,推荐试点基地名单。注意,每个市(州)不超过5个名额。
•确定试点名单:省文化和旅游厅综合评估,确定参与试点工作的基地名单。
5、进度安排

| 素材来源:文化和旅游部,四川省文化和旅游厅
| 免责声明:我们尊重版权,如有侵权请联系删除。从本网站转载至其他平台所引发一切纠纷与本网站无关!